FUI Help Desk CMS Jobs Offered Tenders Downloads Research Repository FUI Discounts Admissions
SEARCH
Admissions Open for Spring 2026 1st Merit List Announced Final-Term Examination Schedule Released
  • Home
  • About Us
    • About Campus
      • Vision & Mission
      • Pro Rector/Director
      • Contact Us
    • Administration
      • Administration Section
      • Student Affairs
      • Discipline Policies
        • Dress Code
      • Facilities @ FUSST
  • Admissions
    • Undergraduate/Graduate Programs
      • Programs Offered
      • Eligibility
    • Master Programs
      • Programs Offered
      • Eligibility
    • PhD Programs
      • Programs Offered
      • How to Apply
    • Related
      • Frequently Asked Questions
      • How to Apply
      • Prospectus
      • Sample Paper
      • Fee Structure
  • Departments
    • Faculty of Engineering & IT
      • Dept. of Software Engineering
      • Dept. of Electrical and Computer Engineering
      • Dept. of Engineering Technology
    • Faculty of Arts & Social Sciences
      • Dept. of Psychology
      • Dept. of Arts and Media
      • Dept. of English
      • Dept. of Allied Pool
    • Faculty of Management Sciences
      • Dept. of Business Administration
      • Dept. of Technology & Innovation
      • Dept. of Economics and Finance
      • Dept. of Tourism and Hospitality
  • On Campus
    • Life at Campus
      • Latest News
      • Events
      • Societies
      • Library
        • Digital Library
      • Alumni
      • Open House & Job Fair
    • Academics
      • Academic Calendar
      • Examination
        • Result Summer 2024
        • Result Spring 2024
        • Result Fall 2023
        • Result Spring 2023
        • Result Fall 2022
        • Result Summer 2022
        • Result Spring 2022
        • Result Fall 2021
      • Credits Transfer
      • Grading Model
      • HEC policy on Plagirism
  • Collaborations
    • University Collaborations
    • Industry Linkages
  • Research
    • Foundation University Journal of Business & Economics
    • Foundation University Journal of Psychology
    • Foundation University Journal of Engineering and Applied Sciences
    • Foundation University Conference of Psychology
  • Downloads
  • FUI Magazine
    • Magazine 2025
    • Magazine 2024
    • Contribute
    • Comments

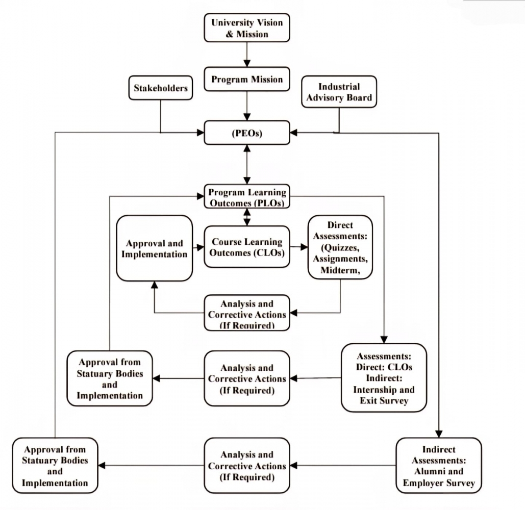
CQI Process

CQI-Flowchart

Department of Engineering Technology

  • Overview
  • Programs
    • Bachelor of Engineering Technology (Biomedical)
    • Bachelor of Engineering Technology (Information)
  • Admission Criteria
  • Faculty
  • Apply Online
  • Fee Structure
  • Research Groups
  • CQI Process
  • Notice Board
  • Funded Projects
    • AP-MORD (Biomedical)

Faculty of Engineering & IT

  • About Faculty E&IT
  • Departments
    • Department of Software Engineering
    • Department of Electrical and Computer Engineering
    • Department of Engineering Technology
  • FUI Home
  • Research
  • Contact us
Foundation University Islamabad
  • Foundation University School of Science & Technology, New Lalazar, Rawalpindi, 44000 Pakistan
  • UAN Number:
    051 111 384 111
  • FUSST Google Map

Information

  • Alumni
  • Newsletter
  • Tender Notices
  • Research Repository
  • Downloads
  • CMS

Quick Links

  • FF Industries
  • Careers
  • Job Board
  • FUSH Prospectus
  • FUSST Prospectus
  • ORIC
  • DQA

Follow Us

© Copyright 2026. All Rights Reserved.

  • Home
  • About Us
    • About Campus
      • Vision & Mission
      • Pro Rector/Director
      • Contact Us
    • Administration
      • Administration Section
      • Student Affairs
      • Discipline Policies
        • Dress Code
      • Facilities @ FUSST
  • Admissions
    • Undergraduate/Graduate Programs
      • Programs Offered
      • Eligibility
    • Master Programs
      • Programs Offered
      • Eligibility
    • PhD Programs
      • Programs Offered
      • How to Apply
    • Related
      • Frequently Asked Questions
      • How to Apply
      • Prospectus
      • Sample Paper
      • Fee Structure
  • Departments
    • Faculty of Engineering & IT
      • Dept. of Software Engineering
      • Dept. of Electrical and Computer Engineering
      • Dept. of Engineering Technology
    • Faculty of Arts & Social Sciences
      • Dept. of Psychology
      • Dept. of Arts and Media
      • Dept. of English
      • Dept. of Allied Pool
    • Faculty of Management Sciences
      • Dept. of Business Administration
      • Dept. of Technology & Innovation
      • Dept. of Economics and Finance
      • Dept. of Tourism and Hospitality
  • On Campus
    • Life at Campus
      • Latest News
      • Events
      • Societies
      • Library
        • Digital Library
      • Alumni
      • Open House & Job Fair
    • Academics
      • Academic Calendar
      • Examination
        • Result Summer 2024
        • Result Spring 2024
        • Result Fall 2023
        • Result Spring 2023
        • Result Fall 2022
        • Result Summer 2022
        • Result Spring 2022
        • Result Fall 2021
      • Credits Transfer
      • Grading Model
      • HEC policy on Plagirism
  • Collaborations
    • University Collaborations
    • Industry Linkages
  • Research
    • Foundation University Journal of Business & Economics
    • Foundation University Journal of Psychology
    • Foundation University Journal of Engineering and Applied Sciences
    • Foundation University Conference of Psychology
  • Downloads
  • FUI Magazine
    • Magazine 2025
    • Magazine 2024
    • Contribute
    • Comments